| Published by Penerbit Universiti Sains Malaysia |
|
| :: Publishing Charge |
|
Article Publishing Charge (APC)
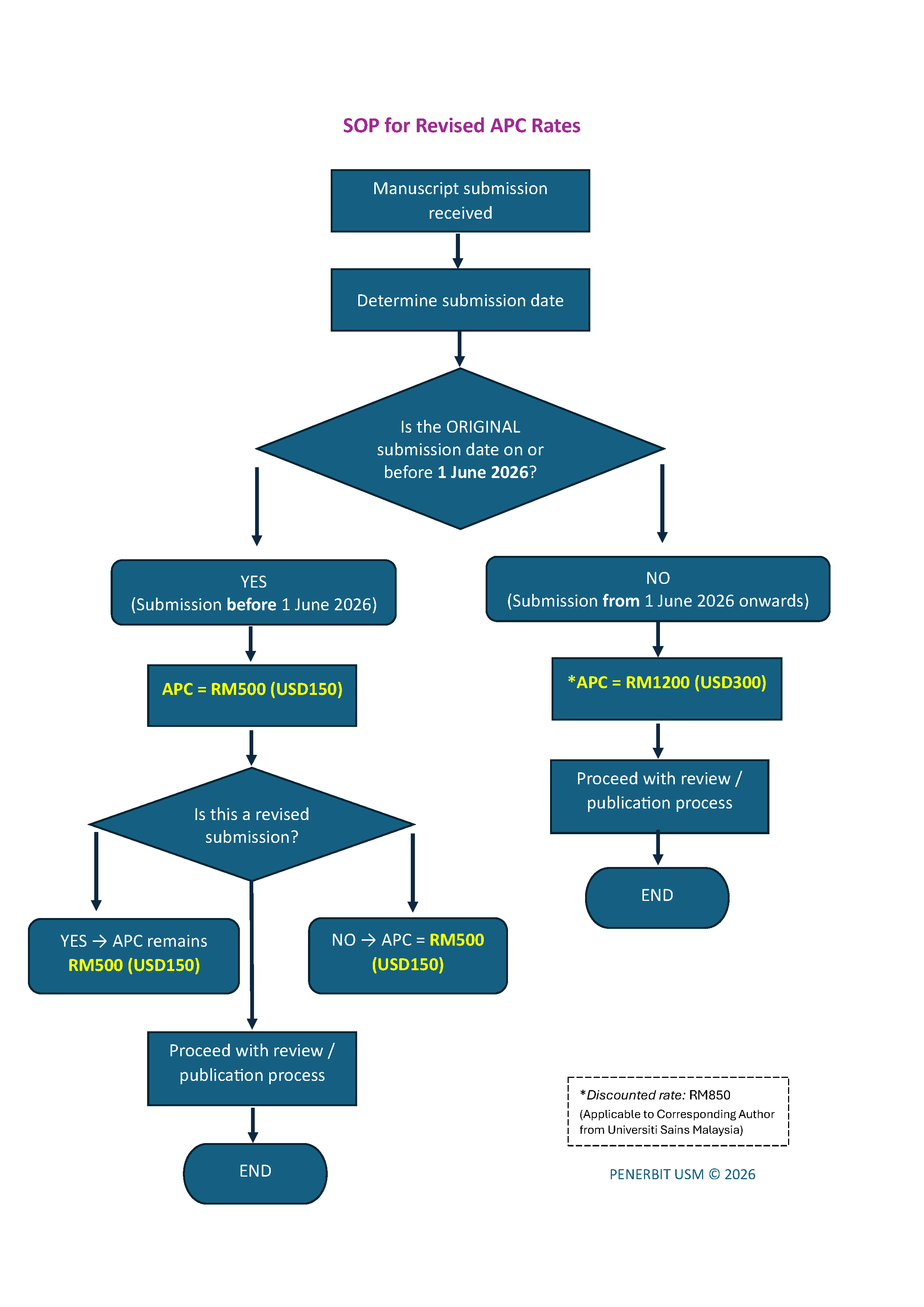
With effect from 1st June 2026 onwards, an Article Processing Charge (APC) of MYR1,200/USD300 will be imposed on authors upon acceptance of a manuscript for publication (for submission starting 1st June 2026). All manuscripts published in this journal are open access and freely available online. APC is crucial to sustain and develop an open-access journal. The APC payable for a manuscript is agreed as part of the manuscript submission process. Authors pay a one-time APC to cover the costs of publishing services we provide. This includes provision of online tools for editors and authors, manuscript production and hosting, liaison with abstracting and indexing services, and customer services. The corresponding author of the manuscript is responsible for making or arranging the payment upon editorial acceptance of the manuscript. We advise prompt payment as we are unable to publish accepted manuscripts until payment has been received. Payment should be made through the University’s payment gateway as instructed in the acceptance email from the Editor-in-Chief. Upon acceptance of a manuscript, an APC of MYR1,200/USD300 will be imposed on the authors. The APC is based on the following:
(Bank charges have to be defrayed by authors.) For manuscripts submitted prior to 1st June 2026, the previously established APC rates remain applicable, namely MYR500 for corresponding authors primarily affiliated with institutions in Malaysia and USD150 for those affiliated with institutions outside Malaysia, payable upon acceptance of the manuscript (applicable to submissions BEFORE 1st JUNE 2026). No waiver is applicable to these submissions. APC Discount Policy (Effective 1st June 2026) Corresponding authors affiliated with Universiti Sains Malaysia (USM) are eligible to publish at a discounted APC rate of MYR850. This discount applies only to manuscripts where the corresponding author’s primary affiliation is USM at the time of submission and acceptance. The discount will be applied to the APC upon acceptance of the manuscript. This policy is effective for all manuscripts submitted on or after 1st June 2026. Refund Policy Non-Refundable Situations
Waiver Policy Payment Instruction Only payment through the USM e-payment portal will be accepted and processed. Once you click the provided link, you should be directed to the USM e-payment form for “Journal Publication” services, in which it will land to the designated journal e-payment portal. Please make sure that the name of the journal is correctly displayed. If the link does not direct to the correct journal, please refer the matter to the Journal Administrator immediately. Author then must fill in the Manuscript ID (provided by the journal during submission). Before you click “Next”, please ensure that you have filled in all required information. Through this portal, payment can be made either by credit card or interbank online transfer method. Author MUST ensure to select the correct currency and amount as instructed in the acceptance email. After you have successfully made the payment, please print the proof of payment as PDF and email this document to the Journal Administrator. You will receive an acknowledgement email once we have received the notification of successful transaction from the bank. Should you have enquiries or issues regarding the payment process, please contact the Journal Administrator. APC Payment Guidelines USM ePayment Operating Hours ![]() |



